
Rappel pour mes lecteurs qui se demandent ce que peut bien être le Sosa 2025 : la numérotation Sosa-Stradonitz est un système qui permet d’attribuer à ses ancêtres un numéro unique. Je me suis attribué le numéro 1 (c’est aussi votre numéro les frérots), notre père porte alors le numéro 2 et notre mère le 3. Notre grand-père Raymond le 4, son épouse le 5, notre grand-père Jean le 6 et son épouse le 7. Les numéros sont distribués ainsi de suite en remontant l’arbre. On peut retenir que le numéro d’un homme est toujours le double de celui de son enfant, et qu’il est forcément pair ; qu’une femme porte le numéro de son époux + 1 et que le numéro de son enfant sera donc le sien moins 1 et divisé par 2.
Je vous invite à lire ou relire le texte sur notre Sosa 2024, l’époux de Sosa 2025, car je n’ai pas repris la totalité du parcours de vie lorsque cela a déjà été évoqué l’année dernière.
Les trois basiques.
Marie Magdeleine LEVASSEUR, tu es née au Mesnil-le-Roi (78) le mercredi 16 novembre 1701. Fille de Pierre LEVASSEUR et de Geneviève PARMENTIER, tu reçois le sacrement du baptême ce même jour. Ton parrain André LEVASSEUR et ta marraine Magdeleine PARMENTIER sont-ils tes oncle et tante ? Cela reste à confirmer. Le 18 novembre 1726 tu épouses Philippe DUVAL, notre Sosa 2024, alors que tu viens de fêter tes 25 ans. Tu t’éteins en ce même lieu le 28 mars 1776 à l’âge de 75 ans. Tu es notre ancêtre à la génération 11.

Au début.
Marie Magdeleine, tu es la cinquième enfant de Pierre LEVASSEUR, laboureur de son état, sur une fratrie de sept, dont deux nés d’un premier mariage.
En effet, ton père a convolé une première fois avec une demoiselle de Nogent-le-Roi (Eure-et-Loir) en 1686. Fait notable compte tenu de la date, l’épouse Antoinette PETIT, signe d’une belle écriture, l’acte de mariage. Antoinette quitte ses terres natales pour s’installer avec son époux au Mesnil-le-Roi. De cette union, naissent deux garçons, Philippe en 1687 et Pierre en 1693. Malheureusement Antoinette décède dans l’année qui suit cette dernière naissance au jeune âge de 34 ans, laissant ton père avec deux enfants en très bas âge. Tes deux (demi-) frères aînés apparaissant dans les registres euréliens pour leur mariage, puis lors de la naissance de leurs enfants respectifs, mais restant totalement absents des registres du Mesnil, j’ai émis l’hypothèse que ton père les a confiés à leur famille maternelle à la disparition de son épouse. Je me demande même si tu n’as jamais entendu parler d’eux ? Ton père t’a peut-être informée de son déplacement en 1717, lorsqu’il part à Nogent-le-Roi assister au mariage de son aîné. C’est la seule occurrence que j’ai pu retrouver avec cette « première » famille.

Après cette perte, ton père Pierre LEVASSEUR se remarie en 1695 avec une fille de la paroisse, Geneviève PARMENTIER, ta mère. Il a trente-deux ans, elle en a vingt-trois. Les naissances au sein du foyer vont s’enchaîner de 1696 à 1706. Tu arrives en 1701 entre deux garçons, Pierre et Denis, eux-mêmes respectivement précédés et suivis par deux filles, Françoise et Angélique. Tu grandis donc bien entourée au beau milieu de tes frères et sœurs, protégée en quelque sorte du deuil qui va vous frapper puisque ta mère disparaît de ce monde en 1708 ; tu n’as pas sept ans, l’aînée de la fratrie en a douze, la petite dernière à peine deux. Ton père ne se remarie pas. Je ne sais pas qui a pu le seconder au sein du foyer, mais c’est très probablement ta sœur aînée Françoise qui va s’occuper de toi quelques années plus tard. Je note en effet qu’au baptême de ta fille aînée dont elle est la marraine, elle est dite « de la paroisse du Pecq » alors même que toi aussi, lors de ton mariage il est mentionné que tu venais de cette commune.
Ensuite.
Comme on peut le retrouver dans le billet consacré à ton époux, tu épouses Philippe DUVAL le 18 novembre 1726, vous avez tous les deux vingt-cinq ans. Ton père étant décédé cinq ans auparavant, ton témoin principal sera ton frère aîné, Pierre – notre autre Sosa sur cette branche (voir encart « implexe à l’horizon »). Et puis, pour rebondir encore avec le billet de l’année dernière sur ton mari, dans lequel je mettais en avant la transparence des femmes, ton nom n’apparaitra dans les registres qu’au moment de la naissance de tes cinq enfants. Pire, si je comptais sur la découverte d’un potentiel contrat de mariage, d’un inventaire après décès de ton époux ou de toi-même, d’un partage d’héritage à la suite du décès de vos parents, ou entre votre progéniture, je fis chou-blanc. Ce n’est pas faute d’avoir ratissé une masse impressionnante de liasses de notaires aux archives départementales, mais rien, nada ! J’ai souvent entendu « nos ancêtres passaient leur vie chez le notaire » … Manifestement ce n’était pas votre cas. Ou alors, vous vous êtes rendus chez le notaire d’une « étude rattachée » que je n’ai pas encore croisée dans les inventaires, ou encore, vos visites coïncident avec des lacunes, car j’en ai malheureusement croisées un certain nombre, voire un nombre certain… Situation quelque peu frustrante car ton père étant laboureur, [sous l’Ancien Régime et jusqu’au XIXe siècle, « laboureur » désignait un statut, celui du paysan qui possédait la terre qu’il cultivait et au moins un attelage, cheval ou paire de bœufs, et charrue. En Ile-de-France, le laboureur qualifiait un fermier aisé] je me voyais très bien déchiffrer un bel inventaire après décès bien fourni, détaillant habitation et terres cultivées, bêtes et charrues.

Le seul document retrouvé que je peux mettre en lien avec ta famille à ce jour, est une licitation dans le cadre de la succession de ton frère Pierre. Nous apprenons ainsi que sa famille vivait dans une petite maison de deux étages consistant en une cuisine, une chambre et un grenier, le tout couvert de tuiles. Le bien immobilier est complété par deux petits jardins ainsi qu’une cour dans laquelle se trouve une cave. Habitiez-vous toi et ton époux dans le même genre de maison ? Etiez-vous voisins de ton frère, vos enfants ont-ils grandi avec leurs cousins et cousines, passant d’un jardin à l’autre ?

Continuons.
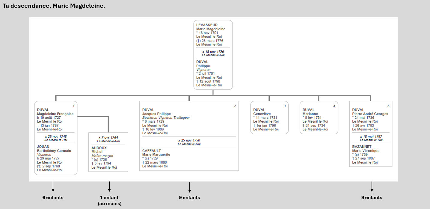
Tu donnes naissance à cinq enfants dans les dix années qui suivent ton mariage ; trois filles (Françoise, Geneviève et Marianne) et deux garçons (Jacques et Pierre). Notons parmi eux Marianne qui ne vivra que quelques mois, et Geneviève dont je n’ai trouvé que deux traces, sa naissance et son décès. Qu’a-t-elle fait pendant soixante-quatre ans ? Une pathologie l’aurait-elle empêché de convoler et de fonder une famille ? À moins d’une rencontre fortuite avec un acte notarié providentiel, nous ne le saurons jamais. Tes trois autres enfants auront cette chance pas si fréquente pour l’époque de voir leurs deux parents assister à leurs unions, et tu auras la joie de connaître au moins vingt-cinq petits enfants. Tu seras sans aucun doute un soutien formidable à ta fille aînée qui enterre son premier époux alors même qu’elle attend la naissance de son sixième enfant. Tu partageras avec ta famille les joies et les peines de chacun et assureras sans aucun doute la bonne tenue du foyer familial, mais sans jamais laisser aucun témoignage à l’encre de ce que furent tes tourments ou tes bonheurs.
Vers le point final.
Marie Magdeleine tu fermes les yeux une dernière fois en 1776. Tu as atteint l’âge de 75 ans, bien honorable pour cette date. Tes enfants sont alors installés dans leurs foyers respectifs – seule Geneviève restera un point d’interrogation même si son âge au moment de rejoindre l’au-delà peut évoquer une vie qui n’aura pas été écourtée par un quelconque accident. Tu as accompli tout ce que l’on attendait de toi au moment où tu es passée sur notre terre, tu as assuré une belle descendance au couple DUVAL – LEVASSEUR, et je suis bien là pour en témoigner, les branches qui découlent de votre union sont habillées de feuilles plus fertiles les unes que les autres !

Toujours aussi agréable à lire tes articles! Marie Madeleine sort de l’ombre pour notre plus grand plaisir 😊
J’aimeAimé par 1 personne
Merci Stéphane. La reprise fut bien « rouillée », j’espère que la rédaction des suivants me viendra de façon plus fluide 😅
J’aimeAimé par 1 personne
Un plaisant premier billet 2025
J’aimeAimé par 1 personne
Merci Véronique 😊
J’aimeAimé par 1 personne
Bel hommage à Marie Madeleine. La vie n’a pas été tendre à ses débuts, mais elle a ensuite pu vivre entourée des siens. Bravo !
J’aimeAimé par 1 personne
Merci Françoise 🙏
J’aimeAimé par 1 personne
Voilà un démarrage réussi en ce début d’année. On attend la suite …
J’aimeAimé par 1 personne
Merci Marie. Je m’y attelle 😁
J’aimeAimé par 1 personne
J’aime beaucoup la façon dont tu as rédigé ce billet ! Je comprends ta frustration de ne pas avoir trouvé d’actes notariés pour mieux les connaître, malheureusement certains couples préfèrent rester cachés…
J’aimeAimé par 1 personne
J’ai remarqué que mes collatéraux sont souvent plus bavards que mes ancêtres 😉
J’aimeAimé par 1 personne